Our Team
Meet your Choggiung Ltd. Board of Directors and Management Team.
Meet Your Choggiung Management Team
Choggiung Limited is governed by a Board of Directors made up of nine shareholders holding voting rights in the corporation. Terms of office are three years with terms rotating and three directors being elected annually by our shareholders.
9
Board of Directors, with three elected each year
400+
Employees including Choggiung Ltd. and our subsidiaries

Board of Directors
Learn About Voting
Choggiung Ltd. is proud of it's engaged and voting shareholders. Learn more about the voting process and eligibility on our Shareholder's page.
Executive Team
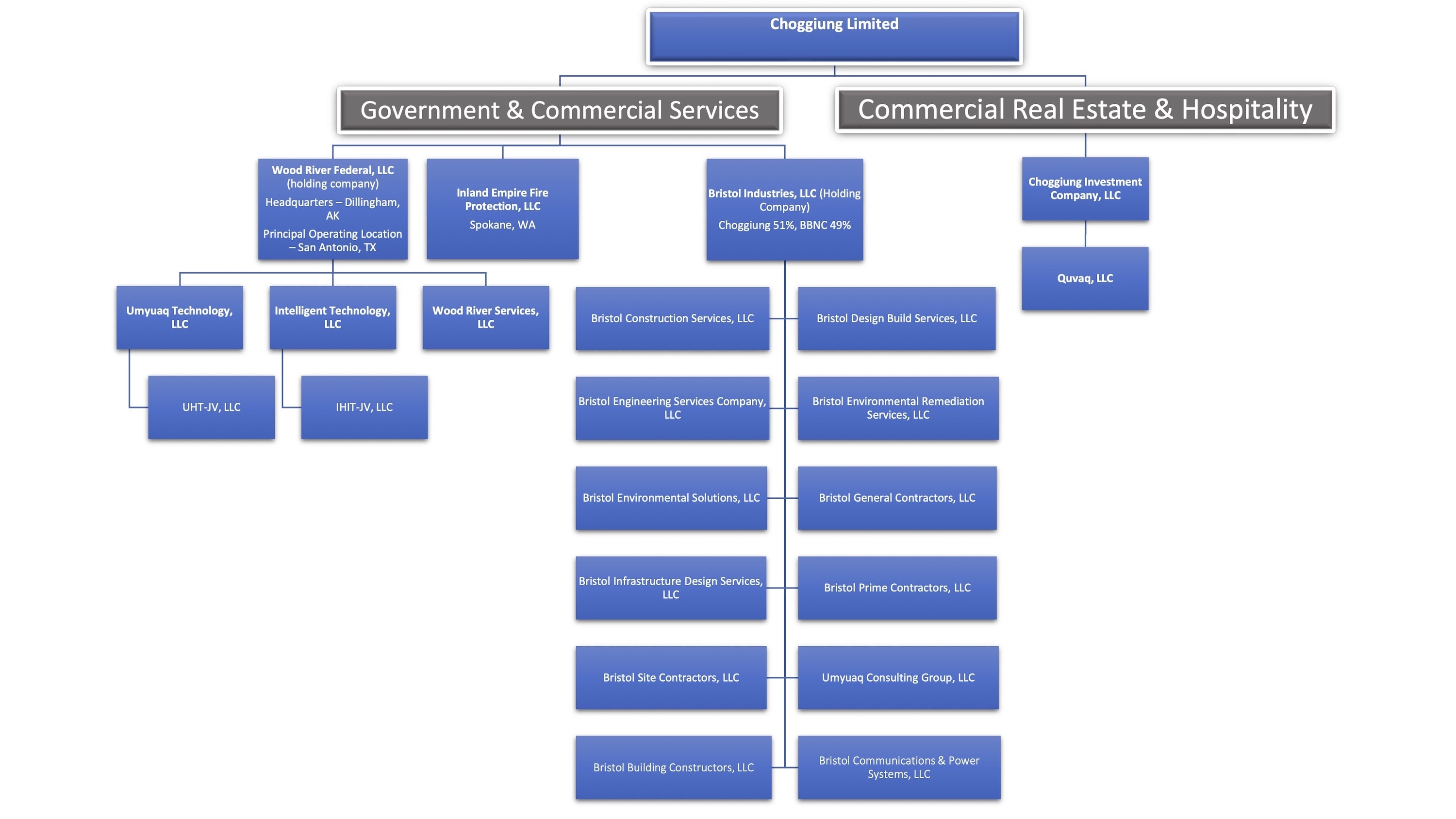
Organizational Chart
With a strong foundation in Yup’ik and Aleut heritage, our organization, led by dedicated shareholders and guided by visionary directors, thrives in Commercial Real Estate and Hospitality, and Government and Commercial Services. Discover our commitment to sustainable growth, economic opportunities, and cultural preservation in the heart of Southwest Alaska.

